全局ER图
对三个视图的简单集成可得到全局ER图,如图9所示,它是构造范式化表的基础。全局ER图中的每一个关系都是基于企业中实际数据的一个可验证断言。对这些断言进行分析导出了从ER图到关系数据库表的转化。

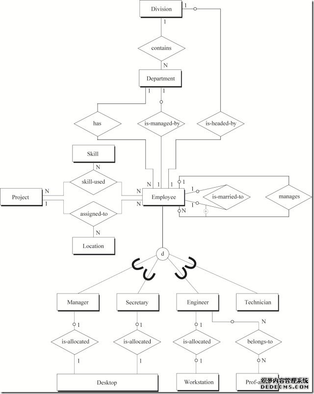
(图9 全局ER图)
从全局ER图中可以看到二元、三元和二元回归关系;可选和强制存在性关系;泛化的分解约束。图9中三元关系“skill-used”和“assigned-to”是必须的,因为使用二元关系无法描述相同的语义。
可选存在性的使用,Employee与Division或与Department之间是基于常识:大多数Employee不会是Division或 Department的经理。另一个可选存在性的例子是desktop或workstation的分配,每一台desktop或workstation未必都会分配给一个人。总而言之,在把ER模型转化为SQL表之前,所有的关系、可选约束、泛化层次都需要与系统的最终用户进行确认。

总结来说,在关系数据库设计中应用ER模型会带来如下好处
1. 使用ER模型可帮助项目成员专注在讨论实体之间的重要关系上,而不受其他细节的干扰。
2. ER模型把大量复杂的语言描述转化为精简的、易理解的图形化描述。
3. 对原始ER模型的扩展,如可选和强制存在性关系,泛化关系等加强了ER模型对现实语义的描述能力。
4. 从ER模型转化为SQL表有完整的规则,且易于使用。
实体关系(ER)模型参考资料
1. 基本实体关系模型构件——实体、关系、属性、关系的度、关系的连通数、关系的属性、关系中实体的存在性(http://www.cnblogs.com/DBFocus/archive/2011/04/24/2026142.html)
2. 高级实体关系模型构件——泛化、聚合、三元关系(http://www.cnblogs.com/DBFocus/archive/2011/05/07/2039674.html)